上海
首页
全部演出
演唱会
体育赛事
话剧歌剧
音乐会
休闲展览
戏曲综艺
舞蹈芭蕾
儿童亲子
潮生活
旅游玩乐
发现
十分现场
登录
我的订单
我的钱包
账户设置
退出登录
手机票牛
票牛APP
热门票随时抢
折扣票随时买
微信订阅号
精彩剧评最新
活动随时看
电子票
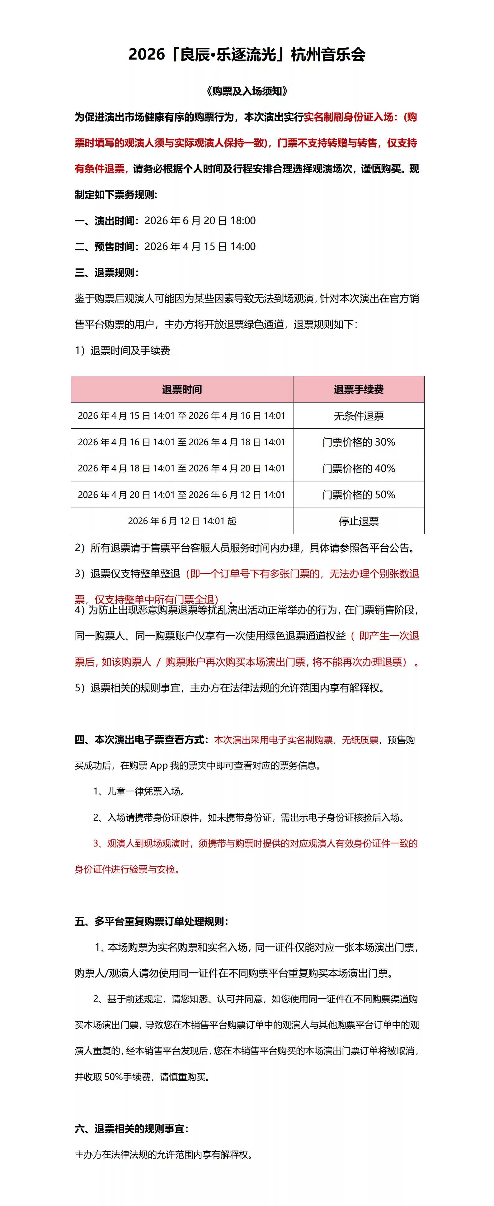
[杭州]2026 「良辰·乐逐流光」杭州音乐会 (演出阵容:双笙/封茗囧菌/司南/浅影阿等)
2026.06.20 周六 18:00 浙江省人民大会堂
选择场次
选择时间
选择票档
选择数量
售价
直接购票
立即抢购
商家代抢
选座购票
服务承诺
无票赔付
出票保真
配送保障
暂无评分
想看
评论
浙江省人民大会堂
浙江省杭州市省府路9号
票品售价低于票面价格
票品票源紧张,下单后系统将自动为您抢票
演出详情
票友评论
温馨提示
项目简介
演出介绍
票友评论
(全部评论0)
我要评论
扫码下载
票牛APP
热门票随时抢 折扣票随时买
无票赔付
无票赔付,最高退一赔一
出票保真
全程消费保障,买得放心
配送保障
多种取票方式 安全送达