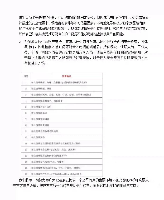
购票需知
| 限购说明 | 每单限购6张 | 重复购票说明 | 同一位“实名观演人”请勿在多个售票平台重复购票,一位“实名观演人”的身份信息对应同场次的一张门票。 若同一位“实名观演人”被发现存在多个购票平台购买同场次行为,由该行为产生的无效重复订单、退票手续费、过期不可退票、无法入场等所有损失,均由购票人自行承担。 |
| 服务费说明 | 为了给您提供便利的在线购票服务,票牛为此投入大量的平台技术支持、运营维护支持,并联合平台入驻商家、第三方在线支付服务商、第三方合作商等合作方为您提供服务,基于前述平台成本及合作方服务费用,票牛向您收取不超过票款5%的平台服务费(最高不超过400元)。 票牛收取的平台服务费,主要可能包括如下内容:1.票牛的线上平台和软件系统开发维护成本。2.支付宝、微信等第三方支付服务商收取的支付手续费用。3.物流公司收取的票品寄送费用(如纸质票)。4.客户服务成本以及短信、电话等通道费用。5.为用户提供购票保障服务对应的运营与管理成本。6.其它为完成用户订单必须的相关服务成本、人员成本等。 | 座位类型 | 请按门票对应座位,有序对号入座 |
| 儿童入场提示 | 1.2米以上凭票入场,1.2米以下谢绝入场 | 发票说明 | 如需开具发票,请在演出结束后一个月内联系客服并提供开票信息:票款发票由商家开具,平台服务费发票由票牛开具。 |
| 重要提示 | 演出现场气氛热烈,请您务必根据自身身体状况酌情是否购票参与观演,特别是患有心脏类疾病、急性心脑血管疾病、心肌炎、高血压等相关疾病的人群,请您务必遵照医嘱,结合病史及个人身体状况进行观演,观演期间请自行承担身体健康相关责任。 | 温馨提示 | 购买前请您提前规划好行程,做好相应准备,以免影响您的正常观演,感谢您的理解和配合。 若演出受不可抗力影响延期或取消,票牛将对演出票订单按照项目官方通知方案进行处理,其他因观演发生的费用需由您自行承担。 |
| 电子票 | 本项目支持凭电子票入场。 -请至少提前一天购买,开演前24小时内,票牛会发送取票短信,请按短信提示内容取票。 |
项目简介






扫码下载

票牛APP
热门票随时抢 折扣票随时买










