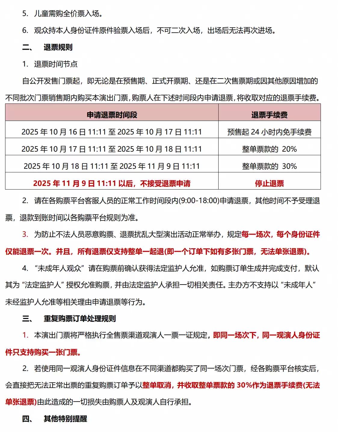
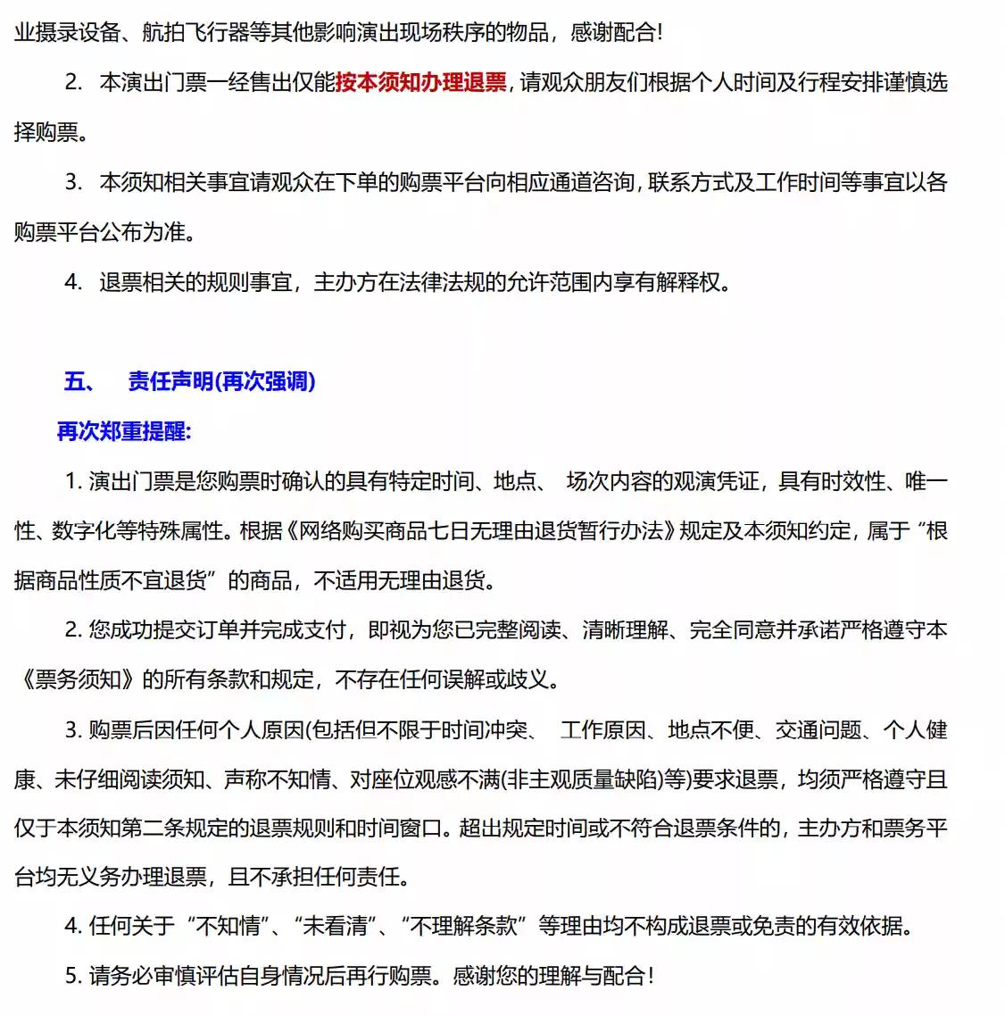
购票需知
| 限购说明 | 每单限购6张 | 重复购票说明 | 同一位“实名观演人”请勿在多个售票平台重复购票,一位“实名观演人”的身份信息对应同场次的一张门票。 若同一位“实名观演人”被发现存在多个购票平台购买同场次行为,由该行为产生的无效重复订单、退票手续费、过期不可退票、无法入场等所有损失,均由购票人自行承担。 |
| 服务费说明 | 为了给您提供便利的在线购票服务,票牛为此投入大量的平台技术支持、运营维护支持,并联合平台入驻商家、第三方在线支付服务商、第三方合作商等合作方为您提供服务,基于前述平台成本及合作方服务费用,票牛向您收取不超过票款5%的平台服务费(最高不超过400元)。 票牛收取的平台服务费,主要可能包括如下内容:1.票牛的线上平台和软件系统开发维护成本。2.支付宝、微信等第三方支付服务商收取的支付手续费用。3.物流公司收取的票品寄送费用(如纸质票)。4.客户服务成本以及短信、电话等通道费用。5.为用户提供购票保障服务对应的运营与管理成本。6.其它为完成用户订单必须的相关服务成本、人员成本等。 | 座位类型 | 请按门票对应座位,有序对号入座 |
| 儿童入场提示 | 1.2米以上凭票入场,1.2米以下谢绝入场 | 发票说明 | 如需开具发票,请在演出结束后一个月内联系客服并提供开票信息:票款发票由商家开具,平台服务费发票由票牛开具。 |
| 重要提示 | 演出现场气氛热烈,请您务必根据自身身体状况酌情是否购票参与观演,特别是患有心脏类疾病、急性心脑血管疾病、心肌炎、高血压等相关疾病的人群,请您务必遵照医嘱,结合病史及个人身体状况进行观演,观演期间请自行承担身体健康相关责任。 | 温馨提示 | 购买前请您提前规划好行程,做好相应准备,以免影响您的正常观演,感谢您的理解和配合。 若演出受不可抗力影响延期或取消,票牛将对演出票订单按照项目官方通知方案进行处理,其他因观演发生的费用需由您自行承担。 |
| 电子票 | 本项目支持凭电子票入场。 -请至少提前一天购买,开演前24小时内,票牛会发送取票短信,请按短信提示内容取票。 |
项目简介





《高山低谷10周年 special – Phil Lam The Great Decade Live》
林奕匡巡回演唱会佛山站

「你快乐过生活 我拼命去生存」
2014,《高山低谷》为 Phil 林奕匡的歌唱事业带来一个重大的转折点,对 Phil 来说它不仅是一首歌曲,更蕴含着极其深远的意义。

2024,十年光阴匆匆流逝,《高山低谷》伴随着 Phil 一同成长,陪他渡过人生各个阶段,是他不断进步的动力,也激励着他创作出更多触动人心的乐曲。

4月份林奕匡在香港举行的《高山低谷10周年 special –Phil Lam The Great Decade Live》反应热烈宣布加开,一连两场。



PHIL说:「今次嘅音乐会将会重点同大家分享一啲大家都喜欢同对我个人音乐事业好重要嘅歌,歌单经过精心编排,期待到时大家同我一齐大合唱。今次仲搵咗唱作人Daniel Toh特别改编好几首歌,等大家对我嘅音乐有另一番体会。」音乐会更加找来特别嘉宾,不过其身份就等届时揭晓吧。


Phil Lam 林奕匡《高山低谷》十周年巡回演唱会,由香港出发,到广州、肇庆、江门、深圳、中山。每场演出都大获好评,收官站将于11月29日在佛山隆重登场,不见不散!




扫码下载

票牛APP
热门票随时抢 折扣票随时买










